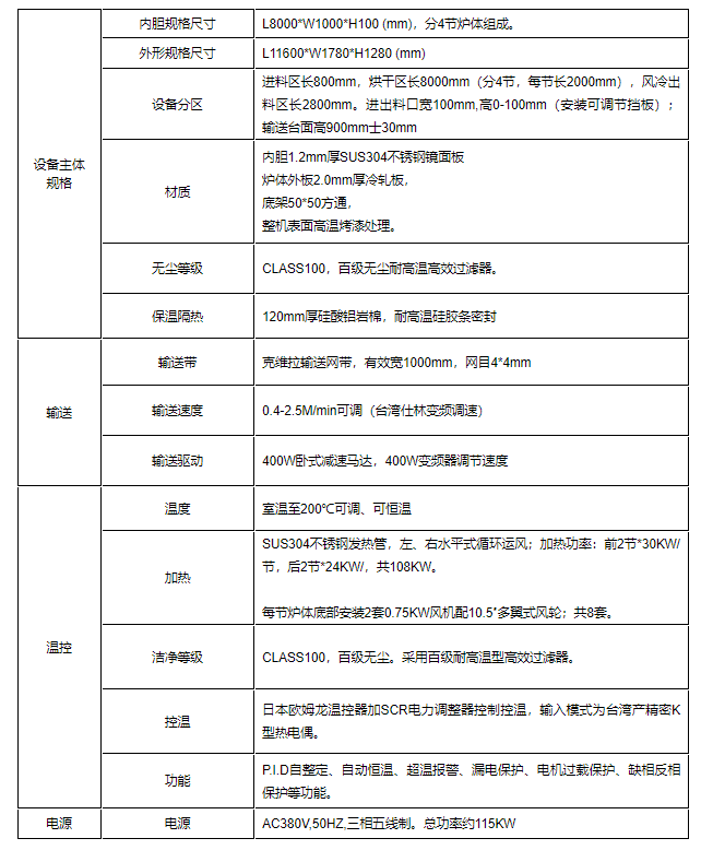
菜单产品中心Product center 工业绿巨人视频污 按产品分类 高温绿巨人视频污低温绿巨人视频污恒温绿巨人视频污无尘绿巨人视频污真空绿巨人视频污通用型绿巨人视频污 按行业分类 饰品绿巨人视频污食品绿巨人视频污 真空黄色网站绿巨人 隧道炉 低温黄色网站绿巨人 特氟龙黄色网站绿巨人 箱式高温炉 铝合金固溶时效炉 井式炉 液压含浸机 真空淬火炉 自动化生产线 辅助配件 热门产品 →恒温绿巨人视频污→电子隧道炉→真空充氮井式炉 返回您的位置:首页 → 产品中心 → 隧道炉 高温线隧道炉类别:隧道炉 简介: 全国咨询热线:136 8881 4518 在线咨询 返回列表 产品说明 无尘洁净隧道炉产品介绍如下:无尘洁净隧道炉应用领域——电子、触摸屏、LCD、LED、PCB、五金、塑胶、航天航空材料、食品、医药、医疗等行业领域!无尘洁净隧道炉详细规格参数 相关产品 IR红外线隧道炉 硅胶二次硫化隧道炉 高温隧道炉 UV隧道炉 IR红外线隧道炉 点胶隧道炉